Contractor Management in Plant Shutdowns: Complete Guide

A major plant shutdown can burn millions per day — not because of equipment failure, but because contractor coordination fails. The difference between a world-class turnaround and a budget-busting outage often comes down to one discipline: shutdown contractor management.

During shutdowns, contractor manpower can exceed permanent staff by 5–10 times. Multiple trades, tight schedules, safety exposure, and complex job scopes create a high-risk operating environment. Without structured systems for managing contractors during shutdown, even technically sound plans unravel under execution pressure.

This guide provides a practical, field-tested framework for selecting, coordinating, and monitoring shutdown contractors in refineries, power plants, chemical complexes, manufacturing facilities, utilities, mining, and heavy industries.

The Strategic Importance of Shutdown Contractor Management

Shutdowns are temporary mega-projects executed inside live industrial environments. Contractors deliver most of the physical work, making them direct drivers of schedule adherence, safety performance, and cost control.

  • Shutdown Contractor Risk Exposure — Contractors perform high-risk tasks under compressed timelines, increasing probability of incidents, rework, and cascading schedule delays.
  • Contractor-Driven Schedule Performance — Over 70% of shutdown critical path activities are contractor executed, directly influencing plant restart dates and revenue recovery.
  • Cost Escalation Through Poor Contractor Control — Unmanaged scope growth, idle manpower, and rework inflate shutdown budgets beyond approved financial thresholds.
  • Quality Failures From Inadequate Supervision — Weak contractor oversight results in premature failures, post-startup breakdowns, and repeat shutdowns for corrective rework.
  • Safety Performance Linked to Contractor Culture — Contractor safety maturity strongly determines shutdown injury rates due to unfamiliar environments and simultaneous operations.
Infographic explaining risks and performance factors in shutdown contractor management

Common Failures in Managing Contractors During Shutdowns

Many shutdowns struggle not because of planning gaps, but because contractor management systems collapse under field pressure.

Flowchart explaining common failures in shutdown contractor coordination
  • Last-Minute Contractor Mobilization Issues — Late onboarding causes workforce shortages, incomplete inductions, and productivity losses during critical startup days of shutdown execution.
  • Unclear Shutdown Scope Allocation — Ambiguous scope boundaries between contractors lead to disputes, duplicated work, and uncovered tasks delaying project completion.
  • Poor Contractor Schedule Integration — Contractor task plans not aligned with master shutdown schedule create bottlenecks at scaffolding, cranes, and shared access points.
  • Inadequate Field Progress Tracking — Manual tracking methods hide real-time delays, preventing early intervention before slippages affect the critical path.
  • Weak Contractor Performance Metrics — Absence of measurable KPIs makes it difficult to identify underperforming contractors or enforce accountability during execution.

Vendor Selection for Shutdown Contractor Management

Effective shutdown contractor management begins months before execution with disciplined vendor prequalification and selection processes.

  • Technical Capability Evaluation — Assess contractor experience with similar equipment, turnaround complexity, and specialized shutdown tasks like exchangers, columns, and turbines.
  • Shutdown-Specific Resource Availability — Confirm availability of certified manpower, supervisors, and tools during peak turnaround season when contractor demand is extremely high.
  • Safety Performance Benchmarking — Review leading and lagging safety indicators, safety culture maturity, and previous turnaround incident records before awarding contracts.
  • Financial Stability Assessment — Financially weak contractors risk demobilization, subcontracting without control, and inability to sustain shutdown workforce requirements.
  • Past Shutdown Performance References — Collect performance feedback from previous clients regarding schedule reliability, workmanship quality, and field supervision standards.
Framework diagram showing how shutdown contractors are evaluated

Contracting Strategies for Managing Contractors in Shutdowns

The commercial structure chosen for contractor engagement significantly influences behavior during execution.

Contract TypeBest Use CaseRisk Consideration
Lump Sum ContractsWell-defined, repeatable shutdown scopesChange orders escalate if scope clarity is weak
Unit Rate ContractsVariable quantities like scaffolding or insulationRequires tight quantity verification controls
Time & Material ContractsUncertain or discovery-based workHigh cost risk without productivity monitoring
  • Performance-Linked Incentive Structures — Incentives tied to safety, quality, and milestone completion align contractor behavior with shutdown success metrics.
  • Penalty Clauses for Schedule Slippage — Liquidated damages discourage slow mobilization, inadequate staffing, and poor supervision during critical execution windows.
  • Clear Scope Definition in Contracts — Detailed work packs and boundaries reduce disputes, claims, and coordination conflicts between parallel contractor work fronts.
  • Standardized Contractor Onboarding Requirements — Predefined documentation, training, and compliance checklists ensure readiness before site entry during shutdown mobilization.

Shutdown Contractor Coordination Framework

Contractor coordination during shutdowns is an operational discipline requiring structured communication, planning alignment, and real-time decision control.

Mindmap explaining contractor coordination during plant shutdowns
  • Centralized Shutdown Control Room Coordination — Daily coordination meetings synchronize contractors, planners, operations, and safety teams around shared priorities and constraints.
  • Integrated Contractor Scheduling Alignment — Contractor micro-schedules must align with master shutdown schedule to avoid clashes in cranes, scaffolds, and work areas.
  • Daily Contractor Progress Review Meetings — Structured daily reviews highlight deviations, manpower gaps, and recovery plans before slippages reach critical thresholds.
  • Permit-to-Work Coordination Across Contractors — Central permit control prevents unsafe overlaps in hot work, confined space, and energized equipment activities.
  • Shared Logistics and Access Planning — Coordinated laydown areas, tool cribs, and access routes prevent congestion and productivity losses across contractor teams.

Performance Monitoring in Shutdown Contractor Management

Real-time visibility separates high-performing shutdowns from reactive, firefighting-driven projects.

  • Contractor Productivity Tracking Systems — Measure output per crew per shift to identify underperformance and rebalance manpower before schedule impact grows.
  • Earned Value Tracking for Shutdown Work — Compare planned versus completed work quantities to assess true schedule and cost performance daily.
  • Safety Leading Indicator Monitoring — Track toolbox talks, safety observations, and near-miss reporting to prevent incidents during peak shutdown activity periods.
  • Quality Inspection Hold-Point Compliance — Enforce inspection checkpoints for critical equipment to avoid hidden defects causing post-startup reliability failures.
  • Rework and Punch List Trend Analysis — Monitor repeat defects and open punch items to evaluate contractor workmanship quality and supervision effectiveness.
Digital dashboard showing contractor productivity and shutdown performance metrics

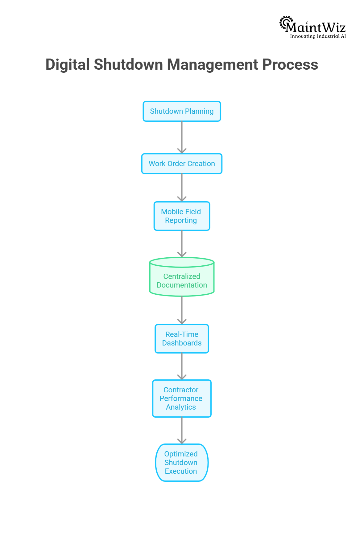
Digital Tools for Managing Contractors During Shutdown

Manual coordination methods collapse when hundreds of contractor work orders run simultaneously. Digital CMMS platforms provide execution control at scale.

Workflow showing how CMMS manages shutdown contractor work orders
  • Digital Work Order Control for Contractors — Assign, track, and close contractor tasks in real time, eliminating paper-based delays and data loss.
  • Mobile Field Reporting for Contractor CrewsMobile updates from field supervisors improve transparency of job completion, delays, and site conditions instantly.
  • Centralized Document Access for Contractors — Controlled access to drawings, procedures, and method statements reduces errors from outdated or missing documents.
  • Real-Time Shutdown Dashboards — Visual dashboards highlight critical path tasks, manpower deployment, and bottlenecks requiring management escalation.
  • Contractor Performance Data Analytics — Historical analytics identify top-performing vendors and recurring problem areas for future shutdown planning improvements.

Safety Management for Shutdown Contractors

Contractors often face unfamiliar plant hazards. Strong safety integration is non-negotiable during shutdowns.

  • Shutdown-Specific Contractor Safety Induction — Tailored inductions cover plant hazards, emergency procedures, and shutdown-specific risks beyond standard site training.
  • Joint Safety Walkdowns With Contractors — Pre-job site inspections identify hazards, access issues, and risk mitigation measures before work begins.
  • High-Risk Activity Coordination Controls — Central control of hot work, lifting, confined space, and line breaking prevents dangerous simultaneous operations.
  • Supervisor-to-Worker Safety Ratio Monitoring — Adequate contractor supervision reduces unsafe practices during high-pressure shutdown execution periods.
  • Contractor Safety KPI Tracking — Monitor TRIR, near misses, and safety observations per contractor to drive accountability and continuous improvement.
Infographic showing safety controls for contractors during plant shutdowns

Industry-Specific Nuances in Shutdown Contractor Management

Different industries present unique contractor management challenges that influence planning and execution approaches.

  • Refinery Turnaround Contractor Complexity — Dense equipment layouts and hazardous hydrocarbons demand advanced coordination and strict permit-to-work discipline.
  • Power Plant Outage Contractor Specialization — Turbine and boiler overhauls require OEM-aligned contractors with precise scheduling and high technical competency.
  • Chemical Plant Shutdown Contamination Risks — Toxic residues and inert entry procedures require specialized cleaning contractors and stringent safety monitoring.
  • Mining Shutdown Access Constraints — Remote sites demand contractor logistics planning for accommodation, transport, and material supply continuity.
  • Manufacturing Shutdown Speed Expectations — Short outage windows require highly synchronized contractor sequencing and pre-fabrication strategies.

Best Practices for World-Class Shutdown Contractor Management

Leading organizations treat contractor management as a strategic capability, not a temporary administrative task.

  • Early Contractor Involvement in Shutdown Planning — Engage key contractors during planning to improve job methods, duration accuracy, and risk identification.
  • Standardized Shutdown Work Packs for Contractors — Detailed work packs reduce ambiguity, improve productivity, and enhance quality during execution phases.
  • Structured Contractor Communication Protocols — Defined reporting lines and escalation paths prevent confusion during fast-moving shutdown decision cycles.
  • Post-Shutdown Contractor Performance Reviews — Formal evaluations capture lessons learned, productivity metrics, and safety performance for future vendor selection.
  • Long-Term Strategic Contractor Partnerships — Building repeat relationships improves familiarity, productivity, and reliability across recurring shutdown events.

Why MaintWiz CMMS Strengthens Shutdown Contractor Management

Managing hundreds of contractor activities requires more than spreadsheets and whiteboards. A structured digital backbone is essential for visibility, control, and accountability. MaintWiz CMMS supports organizations in bringing discipline and transparency to shutdown execution without adding administrative burden.

  • Centralized Shutdown Work Order Management — MaintWiz enables structured creation, assignment, and tracking of contractor shutdown tasks across equipment, locations, and priority levels.
  • Mobile Execution Visibility for Field Activities — Field updates from supervisors and engineers provide real-time progress tracking for contractor jobs directly from the shutdown site.
  • Integrated Asset and Equipment Context — Linking contractor work to asset history improves quality control and reduces repeat failures after startup.
  • Real-Time Progress Dashboards for Shutdown Control — Visual dashboards help shutdown leaders monitor critical jobs, backlog, and emerging delays at a glance.
  • Data-Driven Contractor Performance Insights — Historical records allow comparison of contractor productivity, quality, and responsiveness across multiple shutdown cycles.

MaintWiz does not replace field leadership — it strengthens it with structured information flow, accountability, and execution clarity. For organizations seeking repeatable shutdown excellence, digital contractor management becomes a competitive advantage.

Ready to improve your shutdown contractor management performance? Explore how MaintWiz CMMS brings control, visibility, and reliability to complex shutdown environments.

MaintWiz CMMS demo call-to-action inviting users to book a one-on-one product demo